-

Optimizing Google Cloud Run v2 Costs
Read more: Optimizing Google Cloud Run v2 CostsThe fastest way to save on cloud costs is to stop paying for what you’re not using. So you can stop paying for Cloud Run v2 when you’re not using it by: Allowing it to scale down to 0. You don’t have to do this with Cloud Run v1, where it already scales down to…
-

The fastest way to save on Google Cloud costs
Read more: The fastest way to save on Google Cloud costsDeleting what you’re not using at all is the fastest win. Mainly in these pay for provision types: Type Typical monthly cost of a medium instance Compute Engine $25 Cloud Run $200 Cloud SQL $100 Compute Engine, Cloud Run, and Cloud SQL hide waste because you pay for what you provision, not what you use.…
-

Reducing Cloud SQL DB Sizes
Read more: Reducing Cloud SQL DB SizesCloud SQL is a good place for waste to hide. You pay for what you provision, not what you use. So here’s how to reduce what you provision. For Google Cloud SQL instances, CPU Utilization and Memory Utilization are good indicators of whether they’re the right size. Here’s a script that shows which Cloud SQL…
-

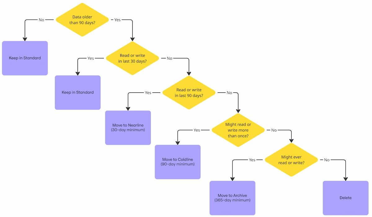
Optimizing Google Cloud Storage
Read more: Optimizing Google Cloud StorageHere’s how to save money on Google Standard Cloud Buckets: This script shows recommendations based on the flow chart above: Lines 2, 3, and 9 are candidates for savings: Let’s verify the first recommendation of “Move to COLDLINE” by looking at Metrics Explorer. If there was no read or write in the last 90 days,…
-

How To Delete Cloud SQL DBs You Don’t Need
Read more: How To Delete Cloud SQL DBs You Don’t NeedDeleting even a db-n1-standard-2 Cloud SQL database will save $97 a month. So you could save hundreds a month by looking at unused Cloud SQL DBs. These will usually be dev or staging databases, though they won’t always be in a dev or staging project. If they’re still running, it means it wasn’t easy to…